台劇《八尺門的辯護人》在59屆金鐘獎入圍16個獎項,最後贏得7座,可以說是本屆金鐘獎最大贏家。這個入圍與得獎數目之高,如同翰林出版的北北基113學測模擬考一樣,一份考卷,兩大題組(包含兩題非選)都是以這部台劇作為文本來出題,不僅給學生滿滿的考試回憶~喂,我還看到自己學生在考試後開始追起這齣劇。如此富饒公民素養與影視文化的一份學測模擬考卷,題目內容包含公民身份認同、原住民族議題、移工勞動權、國際公約、文化位階等,似乎也預言了《八尺門的辯護人》將在金鐘獎上有滿載的收穫!
這部戲劇應該是我在2023年看過最有感的台劇,尤其劇情中涉及公民課本的所教所學,看著曾在課本上的文字以聲光影像傳遞出來(還有感謝演員優異的演技),感覺自己又像上了一課,重新認識了『多元文化』、『身份認同』以及『刑事訴訟』等,加上劇情毫不避諱大談移工勞權以及死刑存廢,帶領我們直擊了不同角色之間的衝突,觀眾也因此被這齣劇直擊出更多元的視野。

好的導演加上優秀的演員,不拖泥帶水的故事架構,呈現衝擊性的社會議題,我想這就是這齣戲牢牢抓住觀眾之處。當國高中的課本有些呈現出檢辯雙方衣服的顏色(甚至會考),這些顏色既代表法庭上裡的職位,也凸顯彼此的攻防互動,我們也可以透過戲劇來認識。/photo credit : imdb
《八尺門的辯護人》改編自唐福睿的長篇同名小說,本身跨足法律專業與文學造詣、甚至最後兼任導演的身份,唐福睿再一次的證明好的劇本來自好的故事!從故事的敘事結構,以及角色之間的互動,在這部台劇中皆可看出劇組絲絲入扣的用心。


先是「八尺門」的地理意義,最早在1960年有許多阿美族人從花東移居至落地生根,而這裡的港灣寬度僅八尺,故稱之「八尺門」,雖然政府在1990年左右協助蓋國宅,但對於當地的族群生活水準、社會安全制度,以及漁業發展的著力,似乎難有實質改變。或許也因為如此,八尺門這塊土地承載著不同族群的歷史記憶,以及對未來的無奈,才導致劇中事件的濫觴。
『這種齊頭式的平等,對於真正弱勢的原住民,一點幫助也沒有。』_生於八尺門的公設辯護人佟寶駒(由李銘順飾演)
再來是劇情結構的設計,主要取材自1986年的一件社會案件。鄒族原住民湯英伸因為不滿漢人雇主強迫工作,殺害雇主和其家人,之後被判處死刑,後續也引起台灣社會對原住民議題的討論。《八尺門的辯護人》雖然是以非法移工反抗雇主的角度出發,但其意義也非空穴來風。2015年的「福賜群號」事件、2016年的「和春61號」漁工事件,以及2020年的「穩發 636 號」,都不斷地提醒我們更應該重視這塊土地上的人與故事。
移工議題
在劇中飾演被虐待的外籍船員阿布杜爾(Trevyn Zhang飾演)就是一個歷史悲劇重演的例子,雇主、外籍移工、政治決策者都各自有私心,因此找到彼此的交集(或是失敗)就是這齣劇精彩之處。目前的勞動權益保障以及其未來展望,都是108課綱著重的內容,然而除了課本提到的勞基法、勞動三法、《勞動事件處理法》等,現在也必須考量到外籍移工的權益是否納入保障範疇,也使得曾與外籍移工接觸的產業重新被拿到檯面檢視。

《八尺門的辯護人》中的「莉娜」由台灣演員雷嘉汭飾演,她為了讓自己更完美詮釋外籍看護這個要角,還特地學習了印尼語和東爪哇語,並與移工朋友們交流,也讓角色更具魅力。
另一個外籍移工「莉娜」也可以說是貫穿整部戲的關鍵人物,如果沒有雷嘉汭把這個角色演活,我們可能不知道外籍家庭看護在台灣時常遇到的偏見與歧視有多可怕,我們也無從得知整個司法體系對外籍人士權益的保障,如果沒有「公平公正」的通議或是語言翻譯輔佐人,審判最終也可能有失公允。劇中的莉娜雖然飽受看護家庭成員的不當對待,但對於有需要的人(佟寶駒公設辯護人、被告阿布杜爾)也是挺身而出協助翻譯,甚至在最後關頭找到關鍵事證。莉娜是一個很好的思考借鏡,我們每個人的熱心與同理心,會因為國籍、性別、膚色,有所不同嗎?
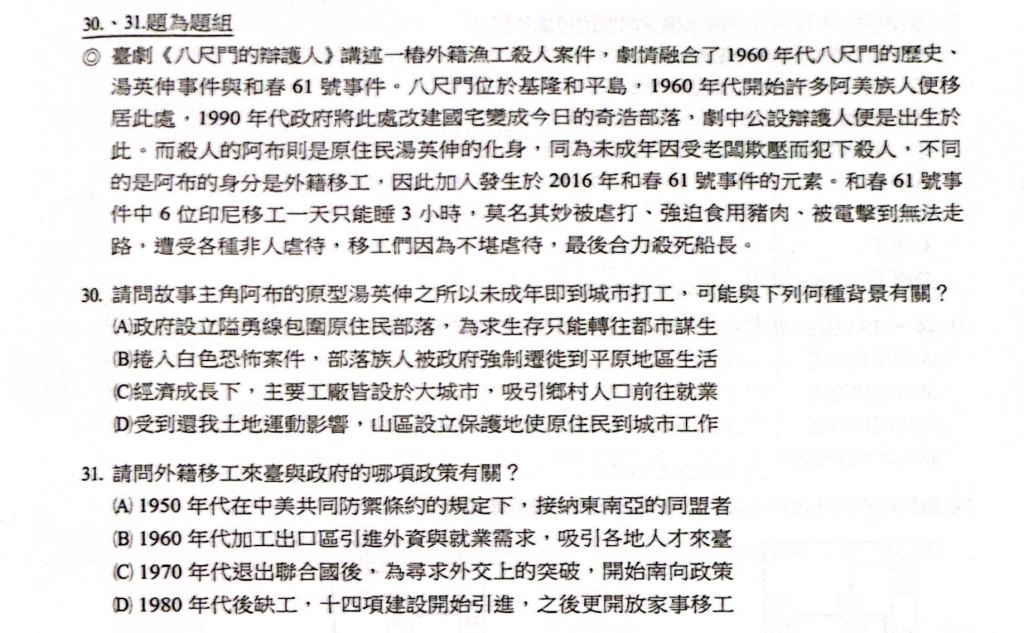
翰林出版北北基高級中等學校113學年度學測模擬考【社會科】考題PART1

版權所有:翰林出版社
解析方向:與歷史相關;在108課綱中【歷Ca-V-1台灣歷史上的商貿活動】了解原住民族到城市工作的背景;【歷Bb-V-2戰後來台的各方移民】理解台灣開放外籍移工受到國內薪資高但無法從事體力勞動的缺工狀況,導致政府開放外籍移工來台。

Photo credit:《八尺門的辯護人》劇照 / 什麼是『現代的經濟戰爭』,由演員楊烈飾演的漁業大佬,與飾演法務部長的潘儀君爭辯台灣遠洋漁業的處境,試圖把不法對待遠洋移工的行徑合理化,也為觀眾帶來反思,究竟國際自由貿易下,台灣追求競爭力的代價,該不會等同漠視移工人權?
死刑議題
為什麼死刑沒有違憲?生命權真的至高無上嗎?近年來也有非常多臺劇劇情穿插了對死刑的探討,像是《我們與惡的距離》、《造浪者》、《無罪推定》等。2024年9月20日,我國憲法法庭作出最新的憲判字第8號【死刑案】,結論是在更嚴謹的法律程序與制度保障之下,死刑制度在我國仍屬合憲,且僅適用於「最嚴重犯罪類型」。簡單來說就是部分合憲,在完全廢除死刑之前,國家也必須有限度的依法執行死刑。大法官的理由書這樣陳述:
此一例外就是犯下故意殺人,國家可以選擇死刑作為最重本刑,目的在使行為人承擔 相對應之罪責、保障被害人之生命法益、發揮《刑法》的嚇阻功能,在我國歷史及社會脈絡下,「應報」(犯罪行為人受到與其犯罪行為相同程度的處罰)仍具重要之公共利益,因此死刑合憲。_摘錄自理由書主文第一部分
有人說,法律本來就是權衡跟妥協的產物,這句話放在這齣劇中也不難理解,追求死刑的背後往往隱藏著說不盡的故事。國家動用專屬的刑罰權,或許可以解被害人家屬心頭大恨,但也難保維持這社會一勞永逸的安定,到頭來我們發現在證據不足、急就章的執行死刑,外部成本最終由全民來承擔,而劇中的法務部長似乎也看準這一點,巧妙地利用這個案件與判決,覆蓋一張讓法務部炎上的牌,換來社會大眾重新思考廢除死刑的議題。
國家主權四要素
在108課綱裡面,除了提及公民身分的重要性,國家與政策如何發展與穩定多元身份的認同也很重要。故國家組成要素之一,主權,代表著國家最高的與排他性的政治權力,其中的對內主權是指政府對國內的任何決策享有自主權,包括保障公民的身份,以及促使多元文化的落實;對外主權則是不受其他國家干涉。其他組成要素包含人民、領土與政府。註:此處的「政府」係指統治機關的總稱,偏向探討組成的方式與運作。
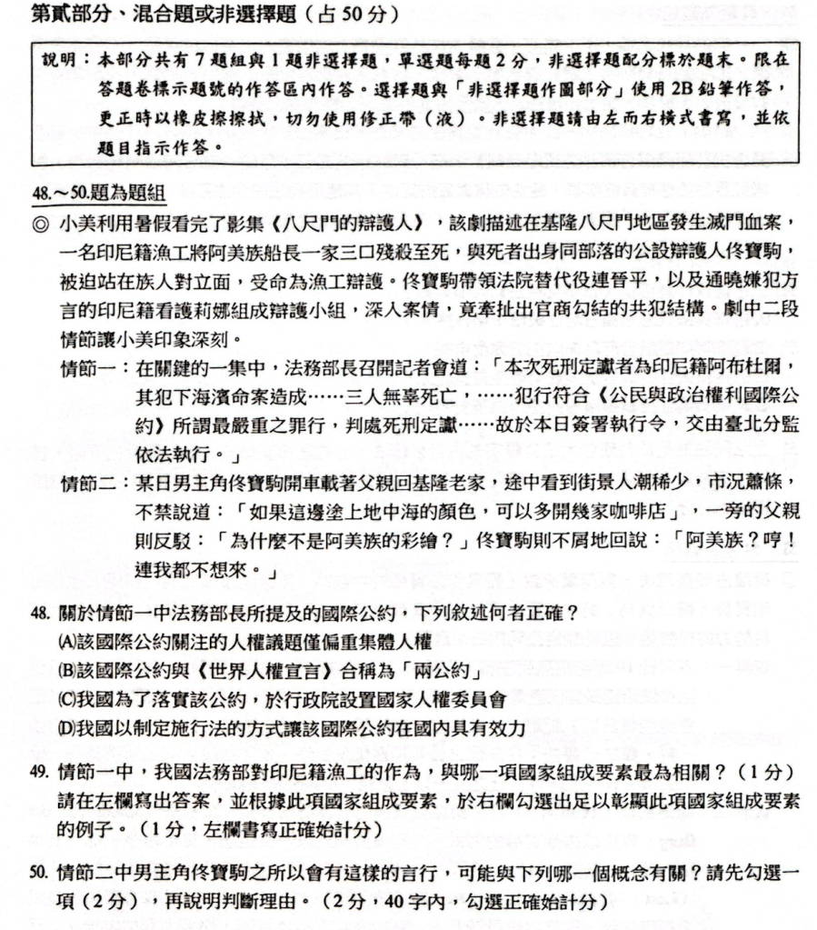
翰林出版北北基高級中等學校113學年度學測模擬考【社會科】考題PART2

版權所有:翰林出版社
解析方向:與公民相關;在108課綱中【公Ad-V-1國際人權公約與相關國際組織如何促成普世人權的實踐】了解到兩公約的國內法化,監察院設立國家人權委員會負責調查歧視或侵害人權的事件,並對國家人權政策提出改善建議。【公Ac-V-1國家主權和人民日常生活有什麼關係?】理解國家組成要素之主權,對內享有最高的統治權力,包含執行死刑權。【公Dc-V-1不同文化之間為何有摩擦與衝突?】文化相對主義認為文化沒有絕對優劣,與我族中心主義相反,後者容易出現文化位階之間的比較,如地中海文化優於阿美族文化。
文化位階
對於男主角佟寶駒(由李銘順飾演)來說,從八尺門村落進入都市工作,還是會被自己家族的歷史記憶牽絆,這與他在法庭上追求的公平正義,兩者之間似乎存在互相拉扯的空間,甚至在劇中因為無法幫自己的族人發聲,被長輩訓斥『不幫助自己人,比狗來不如。』。隨著劇情發展,我們也可以感受佟寶駒的仗義執言其實來自他的生存法則,雖然他口口聲聲說原住民文化軟弱、移工人權受到漠視,但實際上他也是第一個用行動來證明自己的多元身分認同。

Photo credit:《八尺門的辯護人》劇照 / 面對來自四面八方的質疑,男主角佟寶駒(右一)這樣反擊『你會認為我是山胞,是因為我的血統,還是我的生活狀態,是我的長相外觀,還是我心中的認同?我不能決定我的身分,所以對應到這個身分的文化與認同,也不應該加諸於我身上吧。』
小結
這幾年,無論是日本、韓國,還是台灣自己出品的律政劇,推陳出新,幾乎每年都可以看到從不同面向切入的律政劇出現,身為台灣的閱聽人其實很幸福,我們不用真的走進法院,隔著螢幕就可以感受到司法的正義,甚至是在寫學測模擬考卷的同時。有著扣人心弦的劇情加成,以及顏質與演技兼具的演員詮釋角色,我們對於法律冷冰冰的刻板印象,也能逐漸感受到其溫暖之處。
《八尺門的辯護人》堪稱是近年最成功的律政劇,並非來自金馬獎大贏家的光環,而是它把許多真實的社會議題,有些仍待解決的社會爭議,巧妙地結合成一部戲,夾雜不同的本土語言以及角色背景,我們更能夠意識到那些劇中的對話,其實蠻貼近真實,也距離我們的日常生活不遠,對吧。
註:美國好萊塢的「魯尼條款」用來來保障少數族裔的影視工作權。
📽影像文本:
- 《八尺門的辯護人》(2023)/原作小說
《八尺門的辯護人》唐福睿作品 / 導演:唐福睿 / 發行: 鏡文學與中華電信 / 分級:輔導級 / 共八集,每集約55分鐘。
🥤參考文獻:
- 113年憲判字第8號【死刑案】 / 憲法法庭官方網站
- 死刑釋憲案出爐:在更嚴謹的審查標準下,最嚴重犯罪類型處以死刑合憲 / 報導者 / 張子午、黃浩珉王崴漢 / 2024-09-20
- 王子榮/在罪與罰之前,從《八尺門的辯護人》談刑案的量刑情狀鑑定 / 報導者 / 王子榮 / 2024-09-23
🍿延伸閱讀:
- 《八尺門》印尼看護是埔里女孩! 移工殺人犯「現實是超帥潮男」 / 奇摩新聞 /yahoo奇摩新聞(記者 裴璐) / 2023-08-06
- 《八尺門的辯護人》在紅什麼?劇情演員7大亮點:挑戰死刑、原住民、移工議題 / 商業週刊 / 豬編 /2023-08-07
📚配合課程:十二年國教 公民與社會科學習內容:
[ 主題A: 公民身份認同與社群 ]
公Aa-Ⅴ-1 公民身分如何演變?為什麼從特定群體,漸次擴張至普遍性身分?
公Ac-Ⅴ-1 國家主權和人民的日常生活有什麼關係?
公Ac-Ⅴ-3 為什麼多元身分認同的建構、肯認與保障,和國家政策關係密切?
公Ad-Ⅴ-2 我國如何將國際人權公約的相關主張融入法律制度中?
[ 主題B: 社會生活的組織及制度 ]
公Bc-Ⅴ-2 社會規範如何維護社會秩序與形成社會控制?在什麼情形下,規範會受到質疑而改變?
公Bi-Ⅴ-1 國家為什麼要以刑罰的方 式處 罰人民?犯罪的一般成立要件有哪些?

發表留言